主要職責
中國科學院貫徹落實黨中央關于科技創新的方針政策和決策部署,在履行職責過程中堅持黨中央對科技工作的集中統一領導。主要職責是:
一、開展使命導向的自然科學領域基礎研究,承擔國家重大基礎研究、應用基礎研究、前沿交叉共性技術研究和引領性顛覆性技術研究任務,打造原始創新策源地。 更多+
院況簡介
中國科學院是國家科學技術界最高學術機構、國家科學技術思想庫,自然科學基礎研究與高技術綜合研究的國家戰略科技力量。
1949年,伴隨著新中國的誕生,中國科學院成立。建院70余年來,中國科學院時刻牢記使命,與科學共進,與祖國同行,以國家富強、人民幸福為己任,人才輩出,碩果累累,為我國科技進步、經濟社會發展和國家安全作出了不可替代的重要貢獻。 更多+
院領導集體
科技獎勵
科技期刊
科技專項
科研進展/ 更多
工作動態/ 更多
工作動態/ 更多
中國科學院學部
中國科學院院部
語音播報
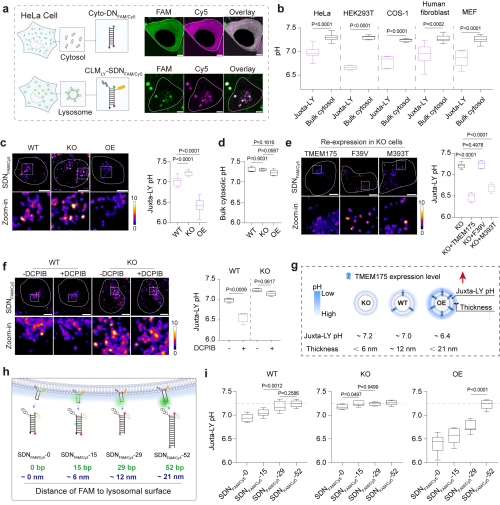
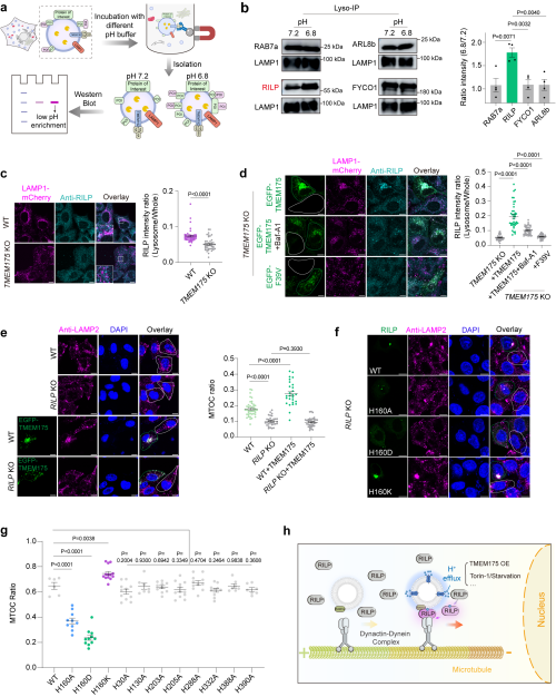
溶酶體是膜包裹的細胞器,其內部的酸性環境對維持消化降解功能至關重要,同時它還參與調控外部細胞質的活動。但是,溶酶體內部酸性信號如何傳遞到外部,以及溶酶體周圍區域的酸堿度變化規律,仍是未解之謎。這主要是由于現有技術只能測量內部酸堿度,卻無法探測其外圍的動態信號。
近日,中國科學院杭州醫學研究所等開發了可以“錨定”在溶酶體膜表面的DNA 納米尺,通過在不同位點修飾對氫離子敏感和不敏感的熒光染料,精準測量溶酶體膜表面的局部pH值。
研究團隊利用這一工具,發現溶酶體外側持續包裹著一層厚約20納米的氫離子層,并揭示了酸性納米層的維持依賴于溶酶體膜上的氫離子通道蛋白TMEM175。團隊進一步發現,溶酶體表面的pH值是調控其在細胞內的運動與空間分布的關鍵信號。同時,團隊鑒定了細胞質中的RILP蛋白作為下游氫離子感應器,能夠感知溶酶體表面的酸性變化,進而引導溶酶體向細胞核方向移動,并啟動相關生理功能。
這一發現有望為解析TMEM175基因突變通過破壞此納米環境進而引發帕金森病的機制提供新視角。
相關研究成果發表在《自然-生物細胞學》(Nature Cell Biology)上。
![]()

溶酶體表面存在TMEM175介導的氫離子層

RILP被鑒定為下游調控溶酶體逆向運動的氫離子生物傳感器
© 1996 - 中國科學院 版權所有 京ICP備05002857號-1
京公網安備110402500047號 網站標識碼bm48000002
地址:北京市西城區三里河路52號 郵編:100864
電話: 86 10 68597114(總機) 86 10 68597289(總值班室)








