主要職責
中國科學院貫徹落實黨中央關于科技創新的方針政策和決策部署,在履行職責過程中堅持黨中央對科技工作的集中統一領導。主要職責是:
一、開展使命導向的自然科學領域基礎研究,承擔國家重大基礎研究、應用基礎研究、前沿交叉共性技術研究和引領性顛覆性技術研究任務,打造原始創新策源地。 更多+
院況簡介
中國科學院是國家科學技術界最高學術機構、國家科學技術思想庫,自然科學基礎研究與高技術綜合研究的國家戰略科技力量。
1949年,伴隨著新中國的誕生,中國科學院成立。建院70余年來,中國科學院時刻牢記使命,與科學共進,與祖國同行,以國家富強、人民幸福為己任,人才輩出,碩果累累,為我國科技進步、經濟社會發展和國家安全作出了不可替代的重要貢獻。 更多+
院領導集體
科技獎勵
科技期刊
科技專項
科研進展/ 更多
工作動態/ 更多
工作動態/ 更多
中國科學院學部
中國科學院院部
語音播報
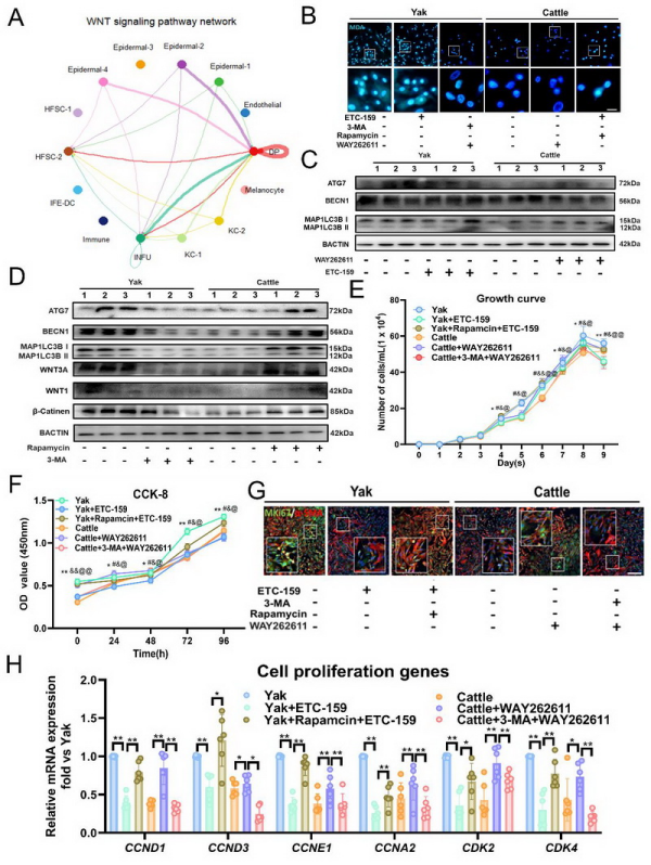
高原極端環境對哺乳動物被毛系統的發育具有極其顯著的影響。與普通牛相比,牦牛粗毛和絨毛長度分別增加了4.98倍和1.32倍,且皮膚中毛囊數量顯著增多,汗腺密度更低、真皮層更厚,共同構建起高效的保溫屏障。牦牛毛囊如何通過調控自身結構特征、生長周期與功能以抵御寒冷環境仍不明確。
中國科學院西北高原生物研究所研究團隊構建了牦牛與普通牛毛囊單細胞轉錄組與表觀基因組圖譜,分別獲得了牦牛和普通牛的21521和24253個毛囊細胞單細胞水平基因表達譜,鑒定出表皮細胞、毛囊干細胞和毛乳頭(DP)細胞等14種細胞類型。
差異表達基因分析發現,牦牛與普通牛的DP細胞是所有細胞類型中差異最為顯著的,兩者基因表達譜存在明顯分化。與普通牛相比,牦牛DP細胞中607個基因顯著上調,富集于自噬、氧化磷酸化等通路,且自噬標志物ATG7、BECN1的蛋白質表達水平顯著升高,并伴隨著SOX4/WNT/β-Catenin信號通路的持續激活。
功能實驗表明,自噬抑制劑3-MA處理后的牦牛DP細胞生長曲線和細胞活力顯著下降,增殖標志物MKi67和PCNA的陽性率分別降低18.1%和22.6%。經自噬激活劑雷帕霉素處理后,普通牛DP細胞的增殖能力提升。WNT/β-Catenin通路在牦牛DP細胞中被抑制后會削弱細胞增殖能力,而在普通牛DP細胞中被激活后會提高細胞增殖能力。
研究團隊進一步發現,轉錄因子SOX4可直接結合WNT1與WNT3A基因的啟動子區域,且這一結合對基因的轉錄激活作用通過雙熒光素酶實驗得到驗證。SOX4的表達受自噬水平調控,激活自噬可挽救SOX4抑制劑對DP細胞增殖的抑制作用。該調控通路在牦牛體中表現出更強的信號活性,通過促進DP細胞周期進程、增強細胞增殖能力來維持毛囊穩態。同時,該通路還能改善線粒體結構完整性以抵御氧化應激,從而可能促進毛囊生長,系統性增強牦牛對高原寒冷環境的生存適應能力。
研究團隊從單細胞水平解析了牦牛毛囊適應高原寒冷環境的分子特征,為理解動物對高原極端環境的適應機制提供了重要基礎數據。
相關研究結果以Integrated multiomics analysis reveals the molecular features and crucial regulators of hair follicles in yak (Bos grunniens) 為題,發表在Communications Biology上。研究工作得到國家自然科學基金、國家重點研發計劃等的支持。

牦牛DP細胞中自噬調控SOX4/WNT/β-Catenin通路促進細胞增殖的分子機制示意圖

DP細胞中自噬與增殖的相互作用由WNT/β-Catenin通路介導
掃一掃在手機打開當前頁
© 1996 - 中國科學院 版權所有 京ICP備05002857號-1
京公網安備110402500047號 網站標識碼bm48000002
地址:北京市西城區三里河路52號 郵編:100864
電話: 86 10 68597114(總機) 86 10 68597289(總值班室)








